Exposing MCP from Legacy Java: Architecture Patterns That Actually Scale
How to integrate Model Context Protocol with Jakarta EE without breaking security, transactions, or your production systems
Large Language Models are no longer just consumers of public APIs. With the Model Context Protocol (MCP), they become first-class clients of enterprise systems. This creates a new architectural question that many organizations now face:
How do we expose MCP servers from legacy Jakarta EE applications without breaking everything we rely on today?
This article looks at that problem from an architect’s point of view. It does not assume greenfield systems. It assumes WildFly, Payara, WebLogic, SOAP endpoints, EJBs, shared databases, and real operational constraints.
The key insight is simple: MCP is not “just another API.”
It changes traffic patterns, trust boundaries, and scaling behavior. Treating it like REST leads to failure modes you already know too well.
MCP Changes the Shape of Integration
Traditional integrations assume:
Human-driven request rates
Predictable request shapes
Clear UI-to-backend boundaries
MCP breaks these assumptions.
An AI client can:
Invoke many tools in rapid succession
Call internal operations humans never directly touch
Generate load patterns that look like accidental denial-of-service
So before discussing implementation, we need to discuss where MCP lives in the system.
Pattern 1: MCP Gateway in Front of Legacy Systems
The most common and safest starting point is a dedicated MCP gateway implemented with a modern runtime such as Quarkus.
The gateway terminates the MCP protocol and translates MCP tool calls into legacy-friendly interactions. Quarkus is just one approach here though. You could also use Apache Camel or other approaches.
This pattern introduces a buffer zone between AI traffic and legacy systems.
Legacy applications remain unchanged
MCP evolves independently
Scaling AI traffic does not require scaling the legacy tier
Security policies are enforced before requests hit fragile systems
The Hidden Cost
You pay with duplication and indirection.
Semantic decisions often move into the gateway:
Which legacy calls to aggregate
Which fields matter to AI
How much data is “enough”
This is not wasted work, but it is real work. The gateway becomes a product, not a proxy.
Integration Styles Inside the Gateway
Direct Adapter (REST / SOAP)
The simplest option is a thin MCP tool mapped directly to an existing API.
This works, but it exposes every design mistake of the legacy API to the AI model. Chattiness becomes token waste. Inefficient APIs become expensive prompts.
Semantic Aggregation Layer
A more sustainable option is to reshape legacy data into AI-friendly structures.
Now one MCP tool call produces a single semantic object. This reduces token usage, hides legacy complexity, and gives you a place to cache aggressively.
This layer is where architecture matters most.
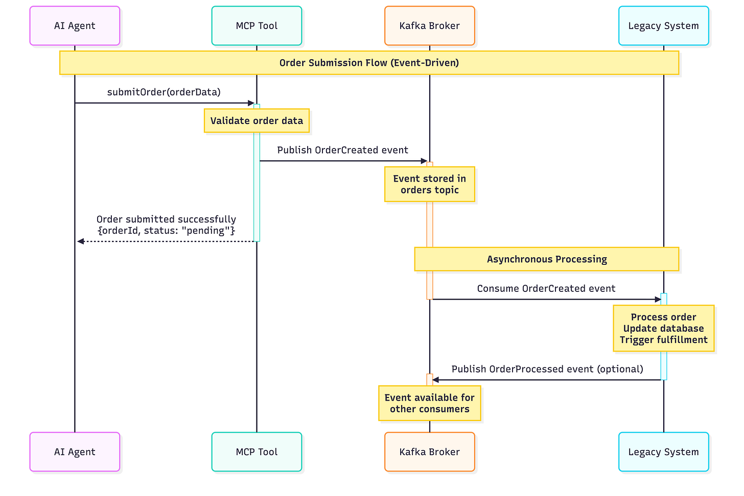
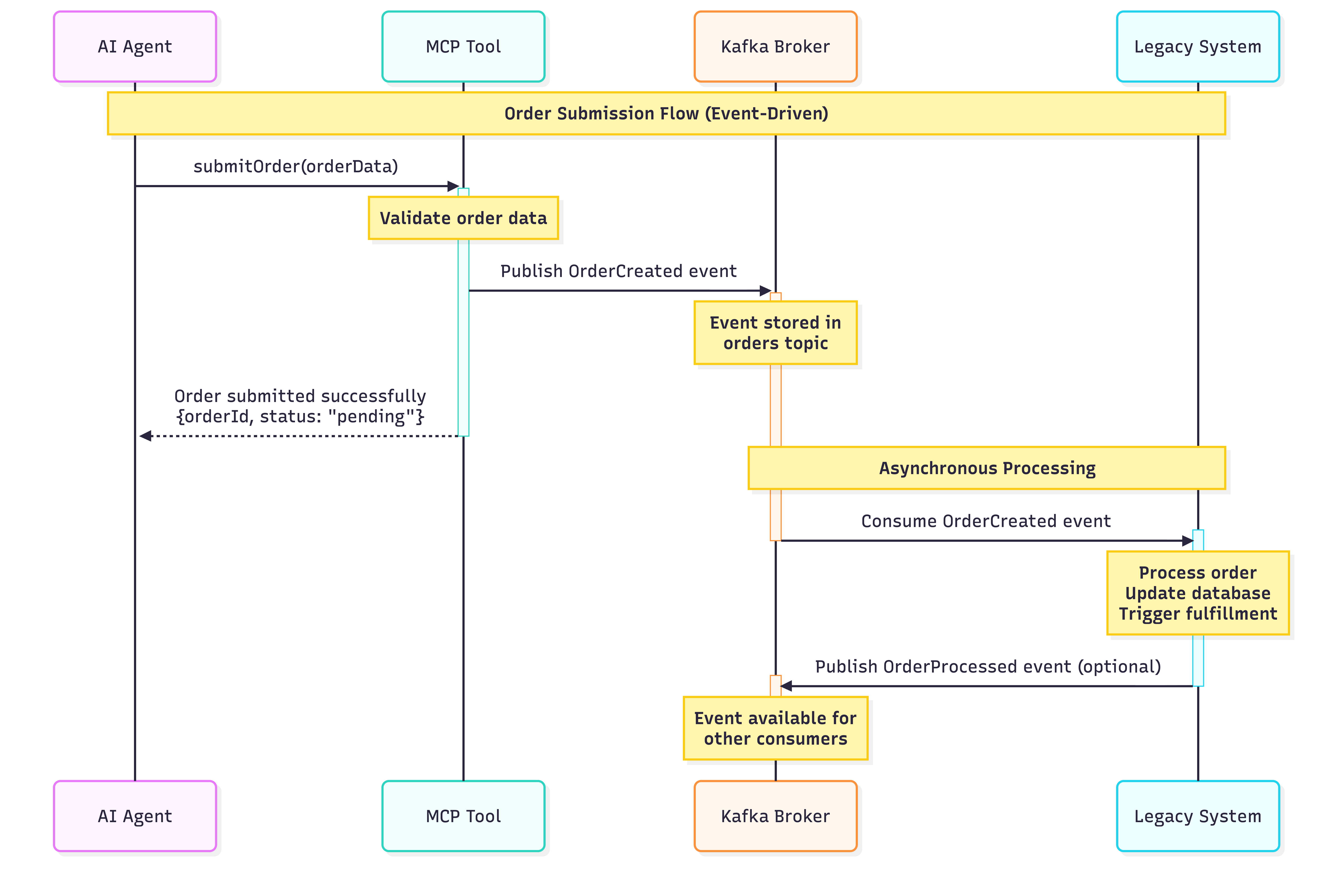
Pattern 2: Event-Driven MCP for Writes
Reads and writes behave differently under AI load. Writes deserve special care.
This pattern:
Decouples MCP timing from legacy processing
Survives legacy downtime
Creates natural audit trails
The trade-off is that request-response semantics disappear. AI systems must accept eventual consistency.
Pattern 3: Database-Level MCP Integration (Read-Only)
Some teams consider bypassing services and reading directly from the database.
This is fast and tempting. It is also dangerous.
It bypasses:
Business rules
Authorization logic
Audit trails
If used, it should be read-only, against replicas, and hidden behind views that encode domain meaning. Anything else becomes technical debt very quickly.
A Recommended Gateway Architecture
Putting these pieces together leads to a layered gateway model.
Where:
The protocol layer speaks MCP and enforces security
The tool layer defines AI-friendly capabilities
The adapter layer handles REST, messaging, and database access
This structure scales because responsibilities are cleanly separated.
But What If the Legacy App Exposes MCP Directly?
At some point, someone asks the uncomfortable question:
Can we just expose MCP endpoints directly from our Jakarta EE application?
Yes. Sometimes.
In-Process MCP Server Pattern
With CDI-based MCP support, MCP tools can live next to existing EJBs.
This approach feels elegant. No duplication. No gateway.
Why It Works
Zero business logic duplication
Shared transactions and security context
Direct access to internal APIs never exposed over REST
This is powerful. And risky. Direct exposure couples AI evolution to legacy lifecycle.
AI traffic competes with human traffic
Scaling MCP means scaling the legacy app
Dependency conflicts become likely
Redeploying AI features requires redeploying the core system
Security exposure also increases. AI agents are not humans. Existing role models often do not fit.
This pattern is viable only when:
The app is relatively modern
Traffic volumes are controlled
AI agents are internal and trusted
Time-to-market is more important than long-term flexibility
Pattern 4: The MCP Sidecar
A useful compromise is a sidecar MCP service.
The sidecar:
Hosts MCP endpoints
Calls the legacy app locally
Can be updated and scaled separately
Keeps MCP dependencies out of the legacy codebase
This pattern preserves velocity without forcing a big rewrite. For many teams, it is the most pragmatic option.
Security and Scaling Are First-Class Concerns
MCP traffic must be treated as untrusted by default.
Key principles:
Authenticate MCP clients explicitly
Rate-limit per agent
Audit every MCP tool invocation
Use mTLS or JWT between layers
From a scaling perspective:
Assume bursty, non-human traffic
Prefer stateless tools
Externalize conversation memory
Protect legacy systems with bulkheads and circuit breakers
Choosing the Right Pattern
There is no universal answer. There is only architectural fit.
Gateway pattern for safety and scale
Direct exposure for speed and transactional depth
Sidecar for controlled evolution
Event-driven writes for resilience
Database reads only with discipline
Jakarta EE and modern Java runtimes make it possible to start small and evolve without rewriting everything. MCP does not force a single architecture. It forces you to think clearly about boundaries you may have ignored for years.
MCP turns legacy systems into conversational backends.
That is powerful. It is also unforgiving. Architects who succeed here will not be the ones who wire MCP endpoints fastest. They will be the ones who treat AI traffic as a new class of integration, with its own scaling, security, and failure modes.









